Your Premium Licence will expire on . Do you want to renew it till ?
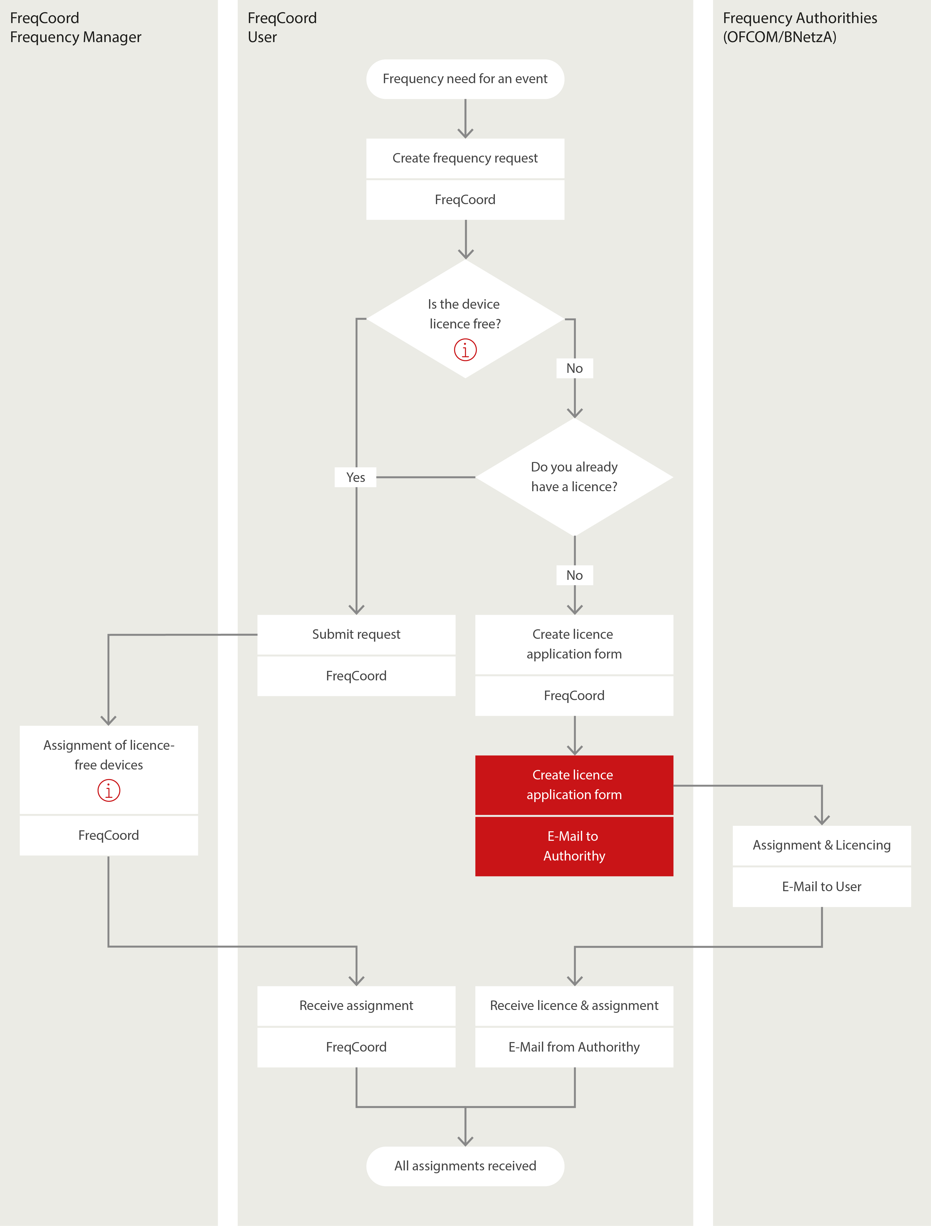
Each user of FreqCoord is responsible to provide the necessary RF licences. To use devices managed by Swiss and German Frequency Authorities FreqCoord provides the prefilled official application form. Each requester is accountable to send this form filled with the correct data by email to the correspondig frequency authority.
During the registration process, FreqCoord will automatically verify if the combination of your device's preferred frequency and TX Power meets the criteria for being license exempt, requires a license, or is not permitted in Switzerland.
Please note that these are just the most common ranges. In some individual cases there might be other ranges available. To check this, please sign up your device.
No frequency range table available for Switzerland